Jarrusylinterit 5/8 vs. 9/16

Runko, jousitus, keula, renkaat, vanteet, jarrut, peltiosat, satulat

Valvojat: Pertti, pressa

VSorjonen
Viestit: 147
Liittynyt: 09:12 27.05.2010.

Jarrusylinterit 5/8 vs. 9/16

Viesti Kirjoittaja VSorjonen »

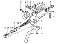
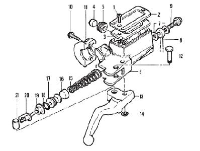
Yksilevyisessä vm.1990 Sportissa jarrusylinteri on 5/8, yksilevyisessä Softailissa se on 9/16.

Jos laitan Softailin jarrusylinterin Sportin jarrusylinterin tilalle niin mitä käy jarrutustehon ? Tuleeko jarrusta kovempi vai tunnottoman löysä ? Muutos on varmaan aika pieni, mutta kysymys kuuluu : mihin suuntaan tuntuma muuttuu ?

Yksilevyisessä Softailissa sylinteri on tuo 9/16, kaksilevyisessä se on 11/16 joten Sportin 5/8 (=10/16) ei liene täysin eri planeetalta. Prosentuaalisesti pinta-alan ero on kuitenkin n.23 %.

5/8 x 25,4 = 15,8mm ja 1990 Sportissa on yksi jarrupuristaja.

Ja miksi vaihtaa uuteen jos vanha toimii? Koska uuden Softailin kahva on hienompi kuin 1990 Sportin.
Ja miksi en laita uuden Sportin kahvaa? Koska minulla on yksi ylimäärinen Softailin kahva.


Vesa
040-481 7041
Liitteet
2
2
1
1
Viimeksi muokannut VSorjonen, 10:05 21.01.2013.. Yhteensä muokattu 3 kertaa.
Road King 2004 & Softail Standard 2006 & Sportster 1998 & Sportster 1990
Pertti
Viestit: 6164
Liittynyt: 21:11 28.09.2004.
Paikkakunta: Lapua
Viesti:

Re: Jarrusylinterit 5/8 vs. 9/16

Viesti Kirjoittaja Pertti »

Jos pelkästään sylintereiden halkaisijan perusteella arvailee, ei jarru varmaankaan muutu miksikään.
Kahva on uudessa erilainen ja luultavasti myös vipusuhteessa saattaa olla pientä eroa.
Tuskin siitä kuitenkaan huonompi tulee.
moderattori

Romu rauhoittaa!
-Väiski-
Viestit: 38
Liittynyt: 20:52 18.08.2011.

Re: Jarrusylinterit 5/8 vs. 9/16

Viesti Kirjoittaja -Väiski- »

Pertti kirjoitti:Jos pelkästään sylintereiden halkaisijan perusteella arvailee, ei jarru varmaankaan muutu miksikään.
Nimenomaan sylinterin halkaisijan perusteella muuttuu. En nyt ota kantaa vipusuhteiden muutoksiin, mutta jos ainoa muuttuja on pääsylinterin halkaisija niin kahvatuntuma on suorassa suhteessa siihen.

Mikäli sylinterin kokoa suurennetaan, työntää se samalla liikeradalla suuremman määrän nestettä, tai toisinpäin pienemmällä liikeradalla saman määrän nestettä. Tästä seurauksena kahvan tuntuma kovenee, tarvitaan pienempi liikerata ja enemmän voimaa samaan työsylinterin puristustehoon.

Mikäli taas sylinterin kokoa pienennetään, tarvitsee sama määrä nestettä suuremman liikeradan, toisinpäin sama liikerata liikuttaa pienemmän määrän nestettä. Tästä siis seurauksena kahvan pehmeneminen, ja kahvan tunnokkuuden lisääntyminen.

Mikäli jarrusuhteissa ollaan aivan metsässä (esim mopon 10mm pääsylinteri kuusimäntäisessä puristajassa) kahva on aivan löysä ja pohjaa ennenkuin jarrut saavuttaa riittävää tehoa, tai toisinpäin (vaikka japsikyykyn 15mm pääsylinteri sportin yksimäntäisessä puristajassa) on kahva aivan kivikova, eikä sormissa ole mitenkään riittävästi voimaa puristaa tarpeeksi painetta jarruun.
-Väiski-
Viestit: 38
Liittynyt: 20:52 18.08.2011.

Re: Jarrusylinterit 5/8 vs. 9/16

Viesti Kirjoittaja -Väiski- »

Vielä lisäyksenä kysymys alkuperäiseen viestiin, miksi pitää saada softailin kahva, eikö uudemman sportin kahva kävisi?
Pertti
Viestit: 6164
Liittynyt: 21:11 28.09.2004.
Paikkakunta: Lapua
Viesti:

Re: Jarrusylinterit 5/8 vs. 9/16

Viesti Kirjoittaja Pertti »

Vähillä desimaaleilla laskettuna eroa tulee 1,5mm sellaiseen suuntaan että kahva muuttuu kovemmaksi. Siis merkitystä on, mutta tuskin noin pientä muutosta käytössä huomaa varsinkin, kun vuosimalleissa on noin suuri ero.
Ja kuten edellä jo tuli epäiltyä, vipu on erilainen ja uusissa yleensä on paljon miellyttävämpi kahvatuntuma, joten olen edelleen samaa mieltä, että onnistuu.
Sellaista softailin kahvaahan voi käydä jostain myyntipyörästä kokeilemassa.
moderattori

Romu rauhoittaa!
Vastaa Viestiin